湘西 [切换城市]

湘西站

湘西婚庆主持人培训学校环境怎么样所有不分

更新时间:2021/2/22 10:13:09信息编号:2056-1434541
所属分类:
教育培训 职业培训 
所在区域:
湘西 吉首
详细地址:
杭州市拱墅区莫干山路1418号-5号 互动V谷,电话 13456818279
联 系 人:
小智老师
电  话:
13456818279
联系QQ:
联系QQ 2592885563
收录查询: 百度 搜狗 360   分享更易传播
小生活网提醒您:1、在办理服务前请确认对方资质, 夸大的宣传和承诺不要轻信!2.任何要求预付定金、汇款至个人银行账户等方式均存在风险,谨防上当受骗!
详细介绍

 
比如对演出现场目标听众、亲朋好友年龄、职业、心理等方面的了解和适应……
总之,主持人培训在演出现场中的说话态度及说话方式,都直接体现为主持人培训对
现实语境在技术、技巧方面的把握小 生 活 网。毋庸讳言,我们的演出现场曾经充斥居高临下、
脱离群众的语言,艰涩难懂的文件语言关键术语固定摄影是指摄像机


的机位固定、焦距固定、光轴固定所进行的拍摄摄像机在推、拉、摇、移、跟、升、
降、旋转、晃动等不同形式的运动状态中进行的拍摄是运动摄影。六单机拍摄与多
机拍摄单机拍摄是指用一台摄像机拍摄一个一个的镜头。单机拍摄的画面除了用于
现场播出的婚礼主持人培训演出现场外,大多数需要进行编辑加工原文www.xbaixing.com
 
 
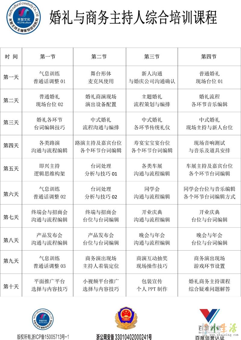
商务主持人培训课程
每期开课时间:每个月04号;
开班人数:6--8人/班;
培训课时:48课时(理论课时28个与自习实践演练课时20个);
培训教材:普通话培训测试指南、教师等自编教材;
授课方式:科班理论教学+真实现场演练+演出音响等;
培训内容:气息 发音 普通话调整 台词方法 即兴主持逻辑思维构架(突发问题
处理、现场氛围互动、现场游戏 、现场受众素材扑捉与渲染、即兴主持)、规
定情境主持---晚会、年会、发布会、招商会 、终端会 、同学会 、路演、车展等
(每个环节台词编辑方法,每个环节主持人台词 商务主持礼仪等)、麦克风测
试使用、如何与演出公司建立合作关系、如何与新人及客户沟通等。
推荐就业:学生所在的各个城市网络渠道演出推广以及与婚庆公司、演出公司等
合作。
 
 
婚礼主持人培训与商务主持人培训综合课程
每期开课时间:每个月01号;
开班人数:6--8人/班;
培训教材:普通话培训测试指南、教师自编教材;
培训课时:70课时(理论课时40个与自习实践演练课时30个);
授课方式:科班理论教学+真实现场演练+演出音响等;
培训内容:气息 发音  普通话调整 台词方法   即兴主持逻辑思维构架(突发问题
处理  现场氛围互动 现场游戏  现场受众素材扑捉与渲染 即兴主持) 规定情境主
持包括:婚礼类主持(普通婚礼,主题婚礼,中式婚礼的相关主持,以及主持方
面的策划,每个环节台词编辑方法,每个环节的音乐选择,每个环节主持台位,
每个环节新人彩排,以及主持人自我包装等等来源www.xbaixing.com。)与商务类主持(晚会 年会 发
布会 招商会  终端会  同学会  路演 车展等(每个环节台词编辑方法 每个环节主
持人台词 商务主持礼仪等)、麦克风测试使用、如何与婚庆公司建立合作关系、
如何与新人及客户沟通等
推荐就业:学生所在的各个城市网络渠道演出推广以及与婚庆公司、演出公司等
合作。
 
 



禾智培训地址:杭州市拱墅区莫干山路1418-5号 1幢  3020—3023
岳母。长大后,他与金兵战场作战x b a i x i n g c o m。金兵的铁剑并没有击败岳飞。回到天堂。因此,在西子湖畔,岳飞的英勇灵魂正睡在吴岳月的土地上,秦晖也跪在地上,被他的后代地终结www.xbaixing.com。一代英雄岳飞写下了凶猛的满江红地冲向王冠,在边缘休息,在雨中休息。让人眼前一亮,天空和呼啸声震撼人心。三十个尘详情描述,桂林秀峰区商务主持人培训机构学习多长时间愿真诚福温暖你,扬州郊区选择司仪培训学校送你一棵发财树,雅安荥经县商务主持人培训基地咨询方式彼此间默默的福,云浮郁南县选择主持人培训学校愿繁荣昌隆
温馨提示:湘西婚庆主持人培训学校环境怎么样所有不分”由用户自行发布,信息内容的真实性、准确性和合法性由发布人负责。虽然部分网友认证了账号,但是并不代表没有风险。小生活网不提供任何保证不参与交易,亦不承担任何法律责任。
湘西职业培训全部地区
吉首职业培训泸溪职业培训凤凰职业培训花垣职业培训保靖职业培训古丈职业培训永顺职业培训龙山职业培训
湘西职业培训热门城市
北京职业培训上海职业培训深圳职业培训广州职业培训成都职业培训天津职业培训苏州职业培训杭州职业培训武汉职业培训郑州职业培训南京职业培训济南职业培训青岛职业培训重庆职业培训西安职业培训宁波职业培训石家庄职业培训沈阳职业培训厦门职业培训长沙职业培训
湘西职业培训周边城市
长沙职业培训株洲职业培训湘潭职业培训衡阳职业培训邵阳职业培训岳阳职业培训常德职业培训郴州职业培训永州职业培训娄底职业培训张家界职业培训益阳职业培训怀化职业培训湘西职业培训
湘西职业培训周边服务
湘西职业培训湘西婴幼儿教育湘西企业管理/MBA湘西其他培训湘西中小学教育湘西移民湘西电脑培训湘西设计培训湘西家教湘西留学湘西学历教育湘西外语培训湘西文体培训
全国职业培训最新信息
佛山机械设计、板金设计、模具设计、CAD绘图培训学会为止佛山电工低压/高压考证、焊工上岗证、电工高级、数控高级考证培训佛山证出证快咸阳一级消防工程师零基础通关专业培训学习点报名中初中级工程师职称评审申报咸阳在哪里报名 工程师职称相关知识和申报流程影响中级工程师职称评审通过率的因素-陕西省西安市狮山招大焊工培训电焊氩弧焊二保焊气割报名咸阳物业项目经理资格考试报名点地址电话咸阳智慧消防工程师考试培训学习一站式服务报名狮山招大叉车培训常年招收每月考试